跳到主要內容區
國立東華大學 財務金融學系 Department of Finance
Menu
首頁
東華首頁
English Webpage
網站地圖
國家講座 2025.9.12
本功能需使用支援JavaScript之瀏覽器才能正常操作
:::
網站選單
認識財金
系所介紹與教育目標
各項組織辦法
資料庫與軟體設備
系所成員
系所主管
師資介紹
教師Office Hour
行政人員
課程資訊
學士班
碩士班
博士班
五年修讀學碩士學位
學生園地
校園行事曆
總結性評量相關辦法
校內外獎學金
助學措施
輔系及雙主修
轉系
等同採計課程
導生資訊
表單下載
等同採計單
轉組申請書
碩、博班選修其他系所專業選修課程申請表
指導教授確認書
超修申請單
上修申請表
首頁
公告訊息-招生資訊
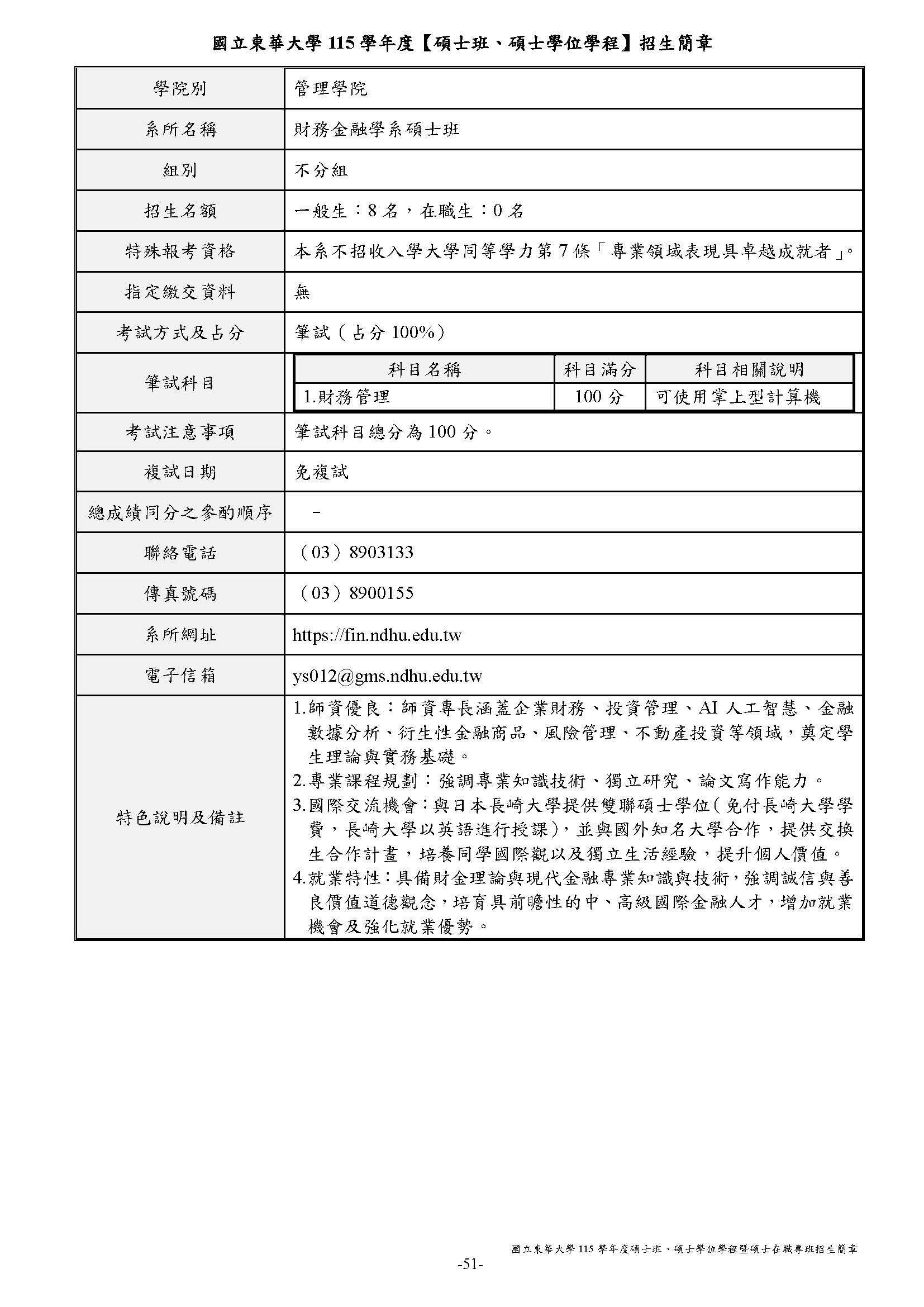
【招生資訊】財務金融學系115學年碩士班考試簡章
字體大小調整
小
中
大
本功能需使用支援JavaScript之瀏覽器才能正常操作
更多資訊請參閱國立東華大學招生網站:
https://exam.ndhu.edu.tw/p/406-1104-250388,r2366.php
瀏覽數:
友善列印
分享
Close (Esc)
Share
Toggle fullscreen
Zoom in/out
Previous (arrow left)
Next (arrow right)